马上注册,自学更多教程,下载更多资源。

您需要 登录 才可以下载或查看,没有账号?立即注册

x
你在用互联网定向免流套餐吗?

套餐资费低不说,使用部分应用还免流量费,就算一不小心用超了,套餐外的流量费用也特别便宜,对我们这种天天不刷手机不痛快星人来说,实在是没什么理由不办啊。

云码酷 CCKDN 定向免流量套餐用着爽的坑,不知不觉 不知不觉,定向,流量 站长资讯 174749rrz6qgg0z3rmgggr

不过,在这些特别优惠的条件背后,其实还隐藏着不少“猫腻”。

所谓不限流量其实也有上限

很多定向免流套餐在宣传时都打出了“超低流量资费”的口号。除了在部分应用内享有专门的免流量服务之外,套餐内所含的通用流量价格也非常有吸引力。

比如备受喜爱的联通腾讯大王卡,包月资费仅需19元,除了腾讯系应用免流量之外,每天仅需一元便可享有800MB国内流量(升级后1元1GB),不使用不收费。看上去,是要比原来联通所提供的包月套餐要便宜一些。

不过,这并不意味着你可以撒开手随便用了。根据联通的规定,当用户当月的套餐上网流量累计达40GB时,系统将自动关闭上网功能,直到次月才能恢复。

云码酷 CCKDN 定向免流量套餐用着爽的坑,不知不觉 不知不觉,定向,流量 站长资讯 174749z6pph8x8zhnxvhfk

值得注意的是,这个40GB的封顶流量,不仅包含每天1元的日租流量包,还包含那些定向免流的数据使用量。也就是说,即使使用腾讯大王卡在腾讯系应用内免流,实际所使用的流量数据还是会被记录下来;如果你每月合计使用的流量(包含定向免流和其他各种类型流量)超过了40GB的上限,上网功能还是会被停掉。

想想看,很多人是寄希望于用这个定向免流服务来看视频、看直播的,这么一来,每个月40GB还真不一定够用。

这种流量上限的规定在各种互联网套餐中屡见不鲜。因此虽然不用担心上网费用超支,但用户还是得注意流量分配,别因为“免流量”而一不小心用超了被断网。

也不一定便宜太多

虽说总的套餐资费是降低了,但对大部分用户来说,只使用套餐内包含的基础服务,比如办理了腾讯大王卡就只用腾讯系应用的,毕竟还是少数。大部分用户在定向免流之外,都会使用额外的日租流量包。

还以腾讯大王卡为例,在套餐外,每天的国内流量资费为1元包800MB(升级后可达到1GB),但仅限当日有效,每天自动续订。

如果一个用户每天在刷微信、看腾讯视频、玩王者荣耀之余,还要偶尔去刷个微博,瞄瞄知乎和B站,即使这个额外的数据使用量非常少,他/她也需要为此支付1元的流量包费用(不足10MB的按实际用量0.1元/MB计算)。

云码酷 CCKDN 定向免流量套餐用着爽的坑,不知不觉 不知不觉,定向,流量 站长资讯 174749kev60i4n6vnegmv0

这么算下来,实际的每月话费就变成了19+1*30=49元。再加上额外的语音和短信费用,每月的开销其实也没有少太多。

还有很多人会觉得,虽然一天一块钱看起来不多,但其实根本用不完那么多流量,“还是觉得有点亏。”

定向免流有“陷阱”

再说说最重要的定向免流,很多人之所以会选择这类互联网套餐而非普通的冰淇淋套餐,就是看中了它对部分自己高频使用的app免流量。

不过俗话说“买家永远没有卖家精”,在移动互联网发展得如此火热的当下,运营商们肯定不会轻易地让用户薅到羊毛,他们多给这些定向免流的套餐制定了非常严苛的使用规则。

因为覆盖了大量高频应用,腾讯大王卡“收服”了很多用户。它的专属流量既包含了微信、手机QQ、腾讯视频、QQ音乐、QQ浏览器、全民K歌等主要腾讯系应用,还可以在王者荣耀、QQ游戏等腾讯系游戏中使用;除此之外,斗鱼、蘑菇街、快手、熊猫直播、酷狗音乐等非腾讯系应用也被涵盖其中。

云码酷 CCKDN 定向免流量套餐用着爽的坑,不知不觉 不知不觉,定向,流量 站长资讯 174749wvocr4kdntovf7fo

然而,如果真的要实现“免流”,你还得掌握正确的姿势。

在腾讯王卡的微信服务页面中,我们可以找到专属流量免费范围的详细说明。其中,不在专属流量范围内的有:

    $1



除此之外,如果是斗鱼、蘑菇街、熊猫直播、火猫直播、虎牙直播、快手这种非腾讯系视频直播应用,免流量的范围仅限app内观看直播、播放视频;有些我们平时注意不到的地方,比如直播中的文字评论、弹幕、图片加载、主播信息以及录屏上传等,都不在专属流量的使用范围内。

云码酷 CCKDN 定向免流量套餐用着爽的坑,不知不觉 不知不觉,定向,流量 站长资讯 174749whk9mzk98e0waedm

同时,用户所使用的app还必须升级到一定的版本才能符合免流的要求。

同样广受欢迎的B站2233卡也有类似的规定。只有将客户端升级到5.21及以上版本,包括视频、音乐、直播、图片、弹幕、小视频上传、相册、消息聊天等在内的功能才可免流。但需要注意,如果是在客户端内打开的网页(如话题页、活动页、专栏、会员购)等,以及来自第三方的源内容(如腾讯投稿的电视剧),都不在免流范围之内。

    $1


最重要的,像B站这种定向免流服务,你还得在使用之前手动激活“哔哩哔哩”手机客户端内的专属免流量服务,这样才能获得免流资格,并且每次更换手机或者进行插拔卡操作后,都需要进行重新激活。

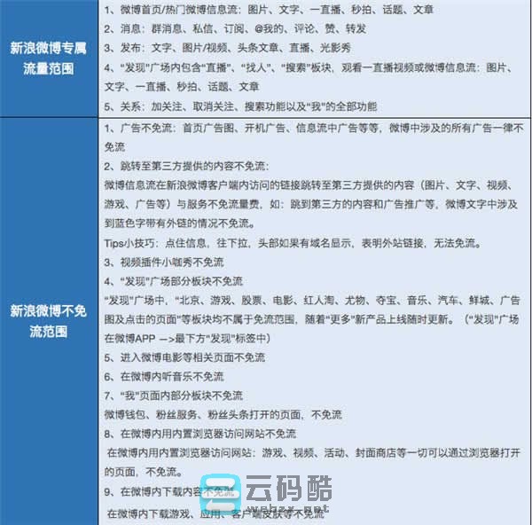
而他们所支持的新浪微博客户端专属免流,也有着严格的限制:首页和热门微博图片、文字信息流免流,但所涉及到的广告(包括开机广告)一律不免流;消息类内容免流,但跳转至第三方的内容一律不免流……

云码酷 CCKDN 定向免流量套餐用着爽的坑,不知不觉 不知不觉,定向,流量 站长资讯 174749plb7467f4lffljzz

以观看视频为例,如今的平台通常会在视频中加入不同类型的广告,如果是非订阅会员,那就需要在片头或者片中强制观看。按照很多套餐“第三方广告不免流”的规定,这就成为用户被“反薅”的一大来源。

云码酷 CCKDN 定向免流量套餐用着爽的坑,不知不觉 不知不觉,定向,流量 站长资讯 174749jipe828iiyz3gejx

▲视频前的第三方广告时长越来越长

而为了业绩,运营商往往只会在宣传中强调极具诱惑力的免流量卖点,对于使用条件这种限制性的条款,却总是隐藏得特别深。

所以说,天底下没有白薅的羊毛,大家在选用这类定向免流套餐时,一定要仔细去看下它的详细条款,以免掉入陷阱。

【版权声明】本文转载自松松资讯,本站不拥有所有权,不承担相关法律责任。如果发现本站有涉嫌抄袭的内容,欢迎举报,并提供相关证据,一经查实,本站将立刻删除涉嫌侵权内容。




            
        
        

CCKDN-云码酷 - 论坛版权1、本主题所有言论和图片纯属会员个人意见,与本论坛立场无关
2、本站所有主题由该帖子作者发表,该帖子作者与CCKDN-云码酷享有帖子相关版权
3、其他单位或个人使用、转载或引用本文时必须同时征得该帖子作者和CCKDN-云码酷的同意
4、帖子作者须承担一切因本文发表而直接或间接导致的民事或刑事法律责任
5、本帖部分内容转载自其它媒体,但并不代表本站赞同其观点和对其真实性负责
6、如本帖侵犯到任何版权问题,请立即告知本站,本站将及时予与删除并致以最深的歉意
7、CCKDN-云码酷管理员和版主有权不事先通知发贴者而删除本文

回复

使用道具 举报

    您需要登录后才可以回帖 登录 | 立即注册

    本版积分规则

    1

    主题

    209

    回帖

    211

    积分

    中级会员

    积分
    211
    发表于 2018-4-25 18:01:09 | 显示全部楼层
    沙发
    打酱油的人拉,回复下赚取积分
    回复 支持 反对

    使用道具 举报

    申请友链|Archiver|手机版|小黑屋|CCKDN-云码酷 ( 京ICP备13037810号 )

    Powered by Discuz! X3.5  © 2001-2022 云码酷