马上注册,自学更多教程,下载更多资源。

您需要 登录 才可以下载或查看,没有账号?立即注册

x
用知乎的网友们应该已经发现了新“霸王条款”了吧?

就是知乎的新隐私协议:

bbe734144ca5d0059f7dfe6a290f438f.jpg

这份隐私协议无论是使用APP还是网页,都会弹出来。

0c057c5b373cf7032671c770ed84f09e.jpg

如果点击“不同意”的话,就会跳出这个页面:

“我们将按业界成熟的安全标准,采取相应的安全保护措施来保护您的个人信息。”

点击“知道了”,会回到隐私协议的页面。

1caef9978752596f053fcc20c763f14e.jpg

b24ec532141f3559ed3e265e72199603.jpg

也就是说,这份隐私协议,你只能同意,否则没法使用知乎。

这操作也是让网友忍不住吐槽了

dad357479f7228bcb08c9405083fc2d9.jpg

09c4ada7a029b1bec325e4b8cbc9361d.jpg

纷纷表示,只能卸载了。

2e308f5aa58a9dcdff00da54cd624dae.jpg

44f319285b38cf7471743eb94d10b26b.jpg

不如先来看看,知乎一定要用户同意的隐私协议到底写了啥?

很简单,知乎要收集用户个人信息。

什么个人信息呢?“姓名、性别、年龄、个人资料照片或视频,身份证号码、电话号码、电子邮件、社交账号、身份验证信息、位置信息和日志信息等个人信息”。

知乎要用这些信息干啥呢?

知乎说是为了通过附加功能提升用户体验。主要包括:消息设置、邮件设置、推送通知设置、知乎实验室等。

知乎保证,“目前,除法律法规、法律程序、诉讼或政府主管部门强制性要求外,知乎不会主动公开披露您的个人信息,如果存在其他需要公开披露个人信息的情形,我们会征得您的明示同意。”

最后知乎表示,

“您使用或继续使用我们的服务,即意味着同意我们按照本《隐私政策》收集、使用、储存、共享、转让和公开披露您的相关信息。”

也就是说,收集的用户个人信息,知乎不只可以自己用还可以共享转让,必要时候还可以公开喽~

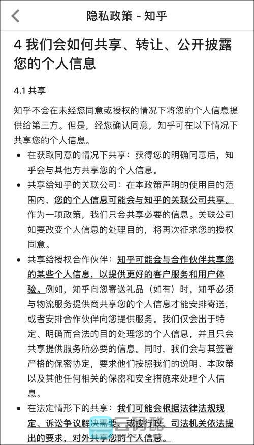
而在知乎隐私政策全文里,则列出了更为具体的细节。

比如,用户的个人信息可以被知乎共享给关联公司及合作伙伴。

91ceefd60a6462961381a22598d441bf.jpg

由于“技术的限制”以及“可能存在的各种恶意手段”,知乎“不可能始终保持信息百分百的安全。”

5e5601e4c6d5129c0b154091c4994653.jpg

仔细看过这些条款的用户就更怒了。

1fc86a880400a13ed0edd68f290c0219.jpg

不能保证安全,还要那么敏感的私人信息。。。。。。

a3bd332195c760d23672edc6c95bb505.jpg

ab73c959c07af910cbceb68144fb0144.jpg

支付宝年度账单默认勾选《芝麻服务协议》的风波让不少用户惊觉自己已经默默地拱手送出了多少次个人隐私。

e1433e895fe6409c858166e3592bbd3e.jpg

诚然,相较而言,知乎这次虽然是强制同意,却做到了明确告知。

也符合《中华人民共和国网络安全法》第二十二条中规定的,

“网络产品、服务具有收集用户信息功能的,其提供者应当向用户明示并取得同意”

06eb4113b2bcaf224ca21395aa5b3e83.jpg

不过,告知是告知了,但用户其实并没有理解知乎。

还是不知道一个搞知识分享的平台为啥需要这些信息。。。。。。

2d954660540e04fac19a89c63f36f730.jpg

f66f2f6a0e46d6cc3374fadea807a0d5.jpg





知乎,你会回答吗?

CCKDN-云码酷 - 论坛版权1、本主题所有言论和图片纯属会员个人意见,与本论坛立场无关
2、本站所有主题由该帖子作者发表,该帖子作者与CCKDN-云码酷享有帖子相关版权
3、其他单位或个人使用、转载或引用本文时必须同时征得该帖子作者和CCKDN-云码酷的同意
4、帖子作者须承担一切因本文发表而直接或间接导致的民事或刑事法律责任
5、本帖部分内容转载自其它媒体,但并不代表本站赞同其观点和对其真实性负责
6、如本帖侵犯到任何版权问题,请立即告知本站,本站将及时予与删除并致以最深的歉意
7、CCKDN-云码酷管理员和版主有权不事先通知发贴者而删除本文

回复

使用道具 举报

    您需要登录后才可以回帖 登录 | 立即注册

    本版积分规则

    2

    主题

    211

    回帖

    215

    积分

    中级会员

    积分
    215
    发表于 2018-4-30 22:03:44 来自手机 | 显示全部楼层
    沙发
    有空一起交流一下
    回复 支持 反对

    使用道具 举报

    1

    主题

    211

    回帖

    213

    积分

    中级会员

    积分
    213
    发表于 2018-5-1 00:29:40 | 显示全部楼层
    板凳
    我也是坐沙发的
    回复 支持 反对

    使用道具 举报

    申请友链|Archiver|手机版|小黑屋|CCKDN-云码酷 ( 京ICP备13037810号 )

    Powered by Discuz! X3.5  © 2001-2022 云码酷